İlker Bey merhabalar,
biz toz ölçümleri yapıyoruz. Denetimizde uygunsuzluk tespit edildi. Uygunsuzluk konusu şöyle: Ölçüm sayısı TS EN 689:2018+AC standardına göre belirlenmemiştir denilmiş. Şunu sormak istiyorum eğer cevaplamak isterseniz; atıyorum benzer maruziyet grubu için 3 ölçüm yaptık ortalamaları sınır değerin %10’undan küçük çıktı. Buna uygun diyoruz. Peki ayrıca istatiksel değerlendirme ve log dağılım analizi yapmamıza gerek var mıdır bu durumda? Eski usul her bir kişi için 8 saatlik maruziyet hesaplayıp raporlayabilir miyiz? Birde mesela solunabilir tozda sınır değer 5 mg/m3 olarak yönetmelikte verilmiştir. Ölçüm sonuçlarının ortalamasını bu sınır dğere göre mi karşılaştırmamız gerekiyor?
Merhaba ;
TS EN 689 standardına göre yaptığınız 3 ölçümün ortalaması sınır değerin %10 nun dan küçük çıktıysa ölçüm sonuçlarını uygun olarak değerlendirebilirsiniz. Ayrıca değerlendirme yaparken 3 ölçümün hiçbirinin de sınır değeri geçmemesi gerekiyor.
8 saatlik ölçüm de yapılsa standarda göre ön değerlendirme için 3 istatistiksel değerlendirme için o homojen grupta 6 ölçüm yapılması gerekiyor. Bunun yapılmasındaki amaç ölçümle ilgili belirsizliği en aza indirmek. Homojen grupta 1 kişi bile olsa bu adetlerin aynı personelden farklı günlerde alınması gerekiyor. (Tabi İSGÜM aksi bir duyuru yapmaz ise) Aynı durum gürültü de 9612 standardı için de bu şekilde oldu.
Ön testte direk maruziyet sınır değer ile karşılaştırma yapılıyor. İstatistiksel değerlendirmede Ur Ut arasındaki orana göre değerlendirme yapılmakta.
3 cevap
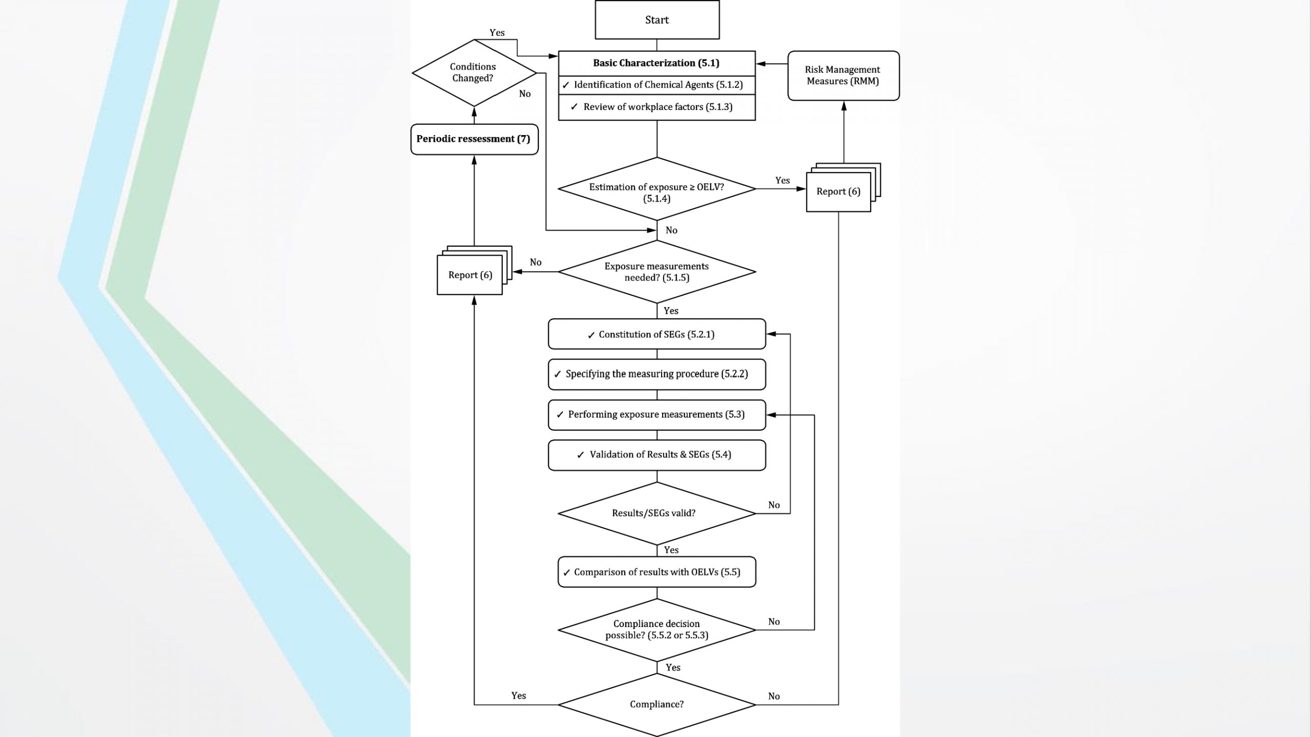
[…] İŞ HİJYENİ TS EN 689 Hesaplamalar (Ön ve İstatistiksel Değerlendirme) […]
İlker Bey merhabalar,
biz toz ölçümleri yapıyoruz. Denetimizde uygunsuzluk tespit edildi. Uygunsuzluk konusu şöyle: Ölçüm sayısı TS EN 689:2018+AC standardına göre belirlenmemiştir denilmiş. Şunu sormak istiyorum eğer cevaplamak isterseniz; atıyorum benzer maruziyet grubu için 3 ölçüm yaptık ortalamaları sınır değerin %10’undan küçük çıktı. Buna uygun diyoruz. Peki ayrıca istatiksel değerlendirme ve log dağılım analizi yapmamıza gerek var mıdır bu durumda? Eski usul her bir kişi için 8 saatlik maruziyet hesaplayıp raporlayabilir miyiz? Birde mesela solunabilir tozda sınır değer 5 mg/m3 olarak yönetmelikte verilmiştir. Ölçüm sonuçlarının ortalamasını bu sınır dğere göre mi karşılaştırmamız gerekiyor?
Merhaba ;
TS EN 689 standardına göre yaptığınız 3 ölçümün ortalaması sınır değerin %10 nun dan küçük çıktıysa ölçüm sonuçlarını uygun olarak değerlendirebilirsiniz. Ayrıca değerlendirme yaparken 3 ölçümün hiçbirinin de sınır değeri geçmemesi gerekiyor.
8 saatlik ölçüm de yapılsa standarda göre ön değerlendirme için 3 istatistiksel değerlendirme için o homojen grupta 6 ölçüm yapılması gerekiyor. Bunun yapılmasındaki amaç ölçümle ilgili belirsizliği en aza indirmek. Homojen grupta 1 kişi bile olsa bu adetlerin aynı personelden farklı günlerde alınması gerekiyor. (Tabi İSGÜM aksi bir duyuru yapmaz ise) Aynı durum gürültü de 9612 standardı için de bu şekilde oldu.
Ön testte direk maruziyet sınır değer ile karşılaştırma yapılıyor. İstatistiksel değerlendirmede Ur Ut arasındaki orana göre değerlendirme yapılmakta.